Customer Profile
Prettysecrets is the online arm of Mumbai-based lingerie retailer MTC e-commerce private Ltd. The company has so far raised $8 million in funding.
The Objective
In one of our former case-studies, we had profiled a journey built by Zivame, India’s largest lingerie retailer, which addressed the problem of ‘page abandonment’. If you have read the case-study or even skimmed through it then you could recall that the journey managed to increase the conversion by 20%
In this post, we are introducing another journey that addresses the problem of ‘cart abandonment’.
It is built by PrettySecrets which interestingly is also a lingerie retailer. (What’s not interesting though is that two of India’s largest lingerie retailers use WebEngage to power their retention)
Now, ‘cart abandonment’ is perhaps the world’s most popular use-case. Every retailer employs myriad methods, both on the UX and engagement side, to address the inevitable. Prettysecrets too did its part to minimize cart abandonment.

They picked and tracked the following two critical events from the user checkout flow and checked for purchase upon their occurrence
- Users who reached the payment page
- Users who added to the cart
They created two separate journeys with the above events as the entry trigger respectively. Suppose, while purchasing, if the user triggers any of the above events, say reaches payment page, but doesn’t complete the transaction then he is contextually nudged to do so by the corresponding journey.
Continue reading if it had been difficult comprehending the above.
The WebEngage Effect
Let’s evaluate the journeys one at a time
1. Journey 1 (Entry trigger- User reached the payment page)
PrettySecrets ran the following journey to counter abandonment from the payment page:

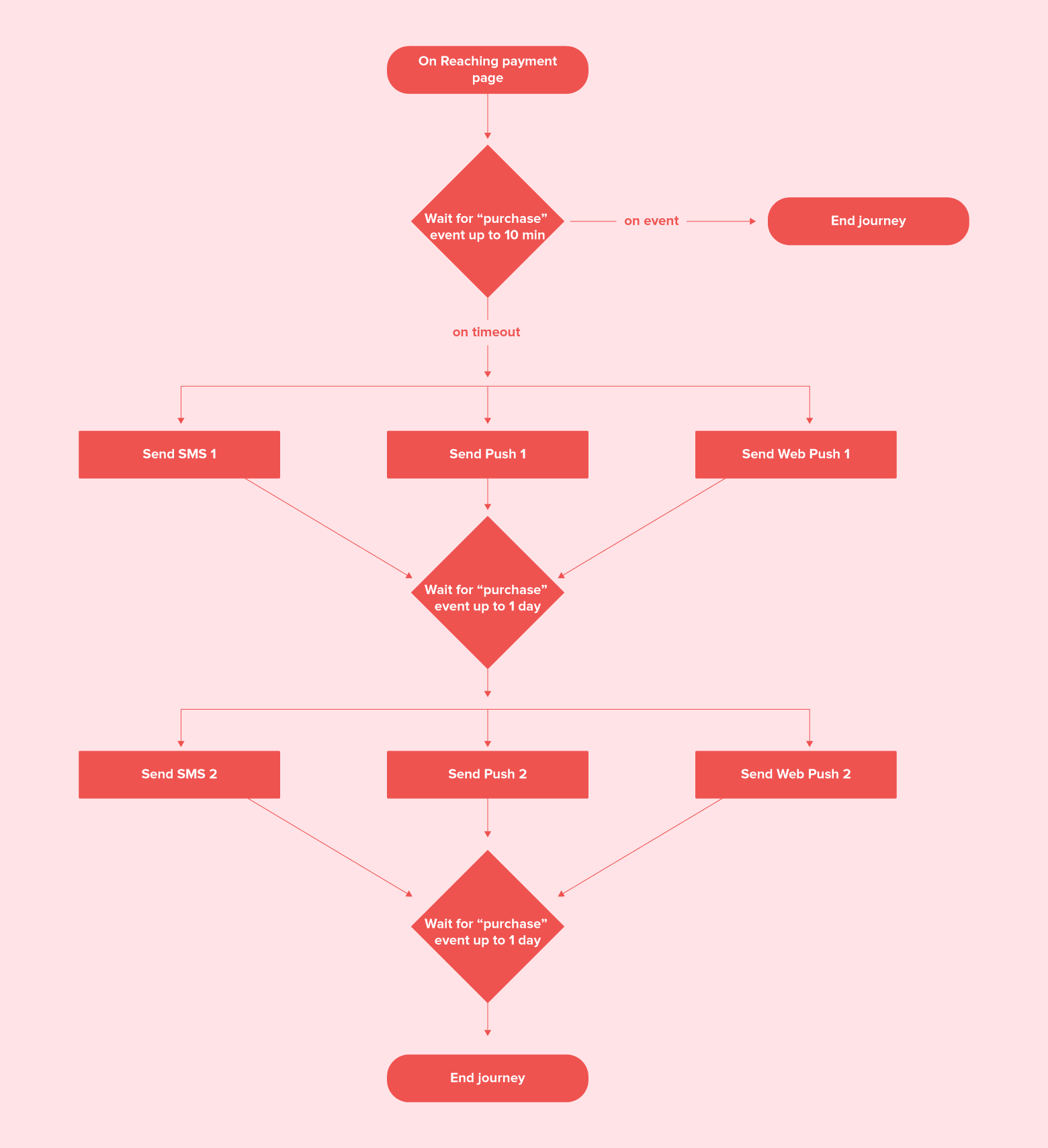
If you found the journey difficult to unravel, following is the simple flowchart interpretation of it.

The journey is triggered when the user lands on the payment page. It checks for 10 minutes for the transaction to happen.
If that doesn’t occur then it triggers a personalized message via web push, mobile push, and text.

Thereafter, it checks for the purchase event. If the user still hasn’t responded to the nudge then it triggers another round of communication via the same channels.
2. Journey 2 (Entry trigger- User added to cart)
This is the same as the previous journey except that the entry trigger and messaging are different.

As apparent, the journey is triggered when the user adds to the cart but doesn’t complete the transaction until 20 minutes.
The Result
By taking the number of users, on whom either or both of the journeys were run, as the base and the number of converted users as the numerator the number we got was 7.3%.

In other words, both the journeys managed to reduce cart abandonment by 7.3%. We took the conversion time as 1 day for both journeys.
It is worth mentioning here that Abandonment in itself is a major challenge cum opportunity for e-commerce retailers. In fact, this is one of the first use-cases that they come to us with during the POC and I am referring to even bigshot e-commerce and OTA players such as Flipkart, Zivame, MakeMyTrip, Goibibo, etc.
Hope the ideas shared in this case study leaves you with useful nuggets that help you when you address abandonment in your product.
Your Business Has The Potential To Minimize Abandonment – Talk To Us


